测量反馈 传感器/开关
>
离散传感器/开关及附件
>
松下光纤传感器/开关
<
>
收藏商品
【Panasonic松下】 光纤传感器 FX-505-C2
数字光纤传感器
含税单价
询价
(运费及价格说明)
订货10天起/现货
选中型号
--
清除选项
-
+
有货
加入购物车
立即下单
您选择的数量已经超出库存!
推荐商品
【MOTEC】 β交流驱动器 ISED-F10F1MC2N
询价
【MOTEC】 直流伺服驱动器 MGDD-8015EAO-P
询价
【MOTEC】 减速电机 DSEM-G2460R120150N
询价
配件商品
<
>
暂无配件
浏览最终购买
【Sevobo】 温度监控终端 SVB-S-500A-2
¥2260.00
【Panasonic松下】 压力传感器 DP-101-E-P
询价
【MOTEC】 减速电机 DSEM-G4860S500075N
询价
【SEVOBO】 商务机器人 SEBOT-B01-050-10-08-N1-A-C0
询价
商品介绍
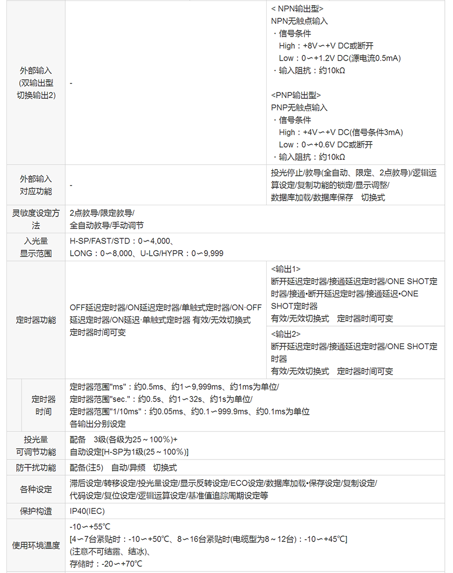
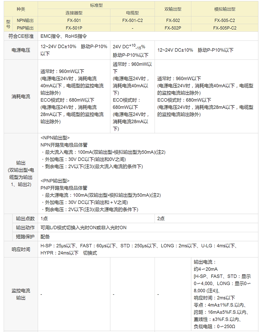
规格和参数
型号/附件
文件下载
售后保障的内容。